使用MCP服务在Cursor中集成高德地图API教程
一、什么是MCP服务?
MCP(Multi-Cloud Platform)是Cursor内置的多云服务接口,支持调用地图、数据库、文件系统等多种API。通过MCP,开发者无需手动写HTTP请求或繁琐配置,只需在对话中描述需求,AI助手即可自动调用相关服务,极大提升开发效率。
二、环境准备
2.1 cursor
若已经配置Python环境,可使用以下命令安装:
2.2 python – uvx
若已经配置Python环境,可使用以下命令安装:
pip install uv
若没有配置Python环境
在Windows下可以通过PowerShell运行命令来安装:
powershell -ExecutionPolicy ByPass -c "irm https://astral.sh/uv/install.ps1 | iex"
使用 uv --version 和 uvx --help 检查是否安装成功,若和下图一样代表安装成功

2.3 node.js – npx
在官网下载node.js,并配置环境变量,如下图:

三、在Cursor中添加 MCP server
在 Cursor 中添加 MCP Server 有两种配置方式
3.1 全局设置
通过 Cursor Settings -> MCP -> Add new global MCP server 添加全局可用的 MCP 服务

3.2 项目级别 (推荐)
在项目目录的 .cursor 目录中新建 mcp.json 文件进行配置,仅对特定项目生效

四、选择MCP Server的平台
4.1 mysql
选择平台:https://smithery.ai/
填写信息将JSON信息复制到 mcp.json 文件中
可能粘过来,不好使,需要找到github链接,从github上粘贴:
,需要提前建好数据库,否则无法成功
注意:验证是否生效
将MCP服务信息填在mcp.json 文件中后,需要打开 Settings -> MCP 检查你配置的 MCP Server 是否在列表中显示,并确认
有 绿点 且状态为 Enabled

4.2 高德地图服务
高德地图的MCP Server需要从 MCP.so 平台获取。
申请高德地图的API:https://console.amap.com/

4.2 filesystem服务

4.4 配置参考
{
"mcpServers": {
"mysql": {
"command": "npx",
"args": [
"-y",
"@f4ww4z/mcp-mysql-server"
],
"env": {
"MYSQL_HOST": "localhost",
"MYSQL_USER": "root",
"MYSQL_PASSWORD": "数据库密码",
"MYSQL_DATABASE": "beijing_trip(数据库名字 - 请提前创建数据库)"
}
},
"amap-maps": {
"command": "npx",
"args": [
"-y",
"@amap/amap-maps-mcp-server"
],
"env": {
"AMAP_MAPS_API_KEY": "高德key"
}
},
"filesystem": {
"command": "npx",
"args": [
"-y",
"@modelcontextprotocol/server-filesystem",
"D:/DESKTOP/MCP(保存地址自行修改)"
]
}
}
}
五、功能测试
5.1 参考提示词
现在交给你一个任务,编写一个北京一日游的出行攻略
1、从高德地图的MCP服务中获取北京站到天安门、天安门到颐和园、颐和园到南锣鼓巷
的地铁线路,并保存在数据库beijing_trip的表subway_trips中
2、从高德地图的MCP中获取颐和园、南锣鼓巷附件的美食信息,每处获取三家美食店铺
信息,并将相应的信息存入表location_foods中
3、在工作目录D:DESKTOPMCP下创建一个新的文件夹,命名为“北京旅行”在其中创
建两个txt,分别从数据库中将两个表的内容提取出存放进去。
4、最后根据txt中的内容,生成一个精美的html前端展示页面,并存放在该目录下
5.2 提供提示运行MCP命令,即可
- 输入自然语言后,cursor会自动调用MCP服务,连接数据库并执行建表SQL,无需手动写代码;
- 自动调用MCP的高德API接口,获取经纬度、地铁换乘方案等数据,将获取到的数据插入到指定表中,无需手动写INSERT语句;
- 最后自动操作文件系统,将数据库内容导出为txt和html文件,存放到指定目录
自己创建的数据表和插入的数据
“`
— auto-generated definition
create table location_foods
(
id int auto_increment
primary key,
location varchar(64) not null,
name varchar(128) not null,
address varchar(256) null,
tel varchar(64) null,
type varchar(64) null,
distance varchar(32) null
);
— auto-generated definition
create table subway_trips
(
id int auto_increment
primary key,
start_location varchar(64) not null,
end_location varchar(64) not null,
subway_lines text not null,
duration varchar(32) null,
distance varchar(32) null
);
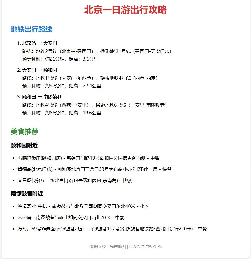
效果图:

## 六、实用Tips
1. 权限配置:确保MCP服务已配置好API Key和数据库权限。
2. 目录路径:文件操作需在允许的工作目录下进行,否则会报Access denied。
3. 数据安全:涉及敏感信息时,注意数据库和API密钥的保护。
## 结语
在Cursor中结合MCP服务和[AI助手](https://www.explinks.com/wiki/what-is-an-ai-assistant/),可以极大提升开发和数据处理效率。无论是地图数据采集、数据库管理,还是自动化生成前端页面,都能一站式完成。如果你也想体验AI驱动的高效开发,不妨在Cursor中试试MCP服务吧!
__文章转载自:__[如何在Cursor中使用MCP服务](https://blog.csdn.net/2201_75490194/article/details/147655313?spm=1000.2115.3001.10525)
热门API
- 1. AI文本生成
- 2. AI图片生成_文生图
- 3. AI图片生成_图生图
- 4. AI图像编辑
- 5. AI视频生成_文生视频
- 6. AI视频生成_图生视频
- 7. AI语音合成_文生语音
- 8. AI文本生成(中国)
最新文章
- API协议设计的10种技术
- ComfyUI API是什么:深入探索ComfyUI的API接口与应用
- 从架构设计侧剖析: MCP vs A2A 是朋友还是对手?
- Kimi Chat API入门指南:从注册到实现智能对话
- 免费查询公司注册信息API的使用指南
- 防御 API 攻击:保护您的 API 和数据的策略
- 香港支付宝实名认证:是什么?怎么用?
- 如何获取 Coze开放平台 API 密钥(分步指南)
- 如何保护您的API免受自动化机器人和攻击 | Zuplo博客
- ASP.NET Core Minimal APIs 入门指南 – JetBrains 博客
- 什么是 OpenReview
- Vue中使用echarts@4.x中国地图及AMap相关API的使用