Upmetrics替代方案:用Nowprompt提示词库,零成本生成专业商业计划书
还在为写商业计划书头秃吗?🤔 别担心,今天我要给你安利一个超级神器——Nowprompt提示词插件!它不仅自带海量专业提示词库,还能帮你零成本搞定一份堪比Upmetrics等专业AI应用生成的商业计划书!
为什么选择Nowprompt?🚀
- 💸 完全免费:再也不用花大价钱订阅昂贵的商业计划软件了!
- 📚 提示词库丰富:内置专业商业计划书提示词模板,随用随取
- 🔧 简单易用:无需学习复杂软件,在任意Chat界面都能使用
- ⚡ 高效产出:几分钟就能生成结构完整、内容专业的商业计划书
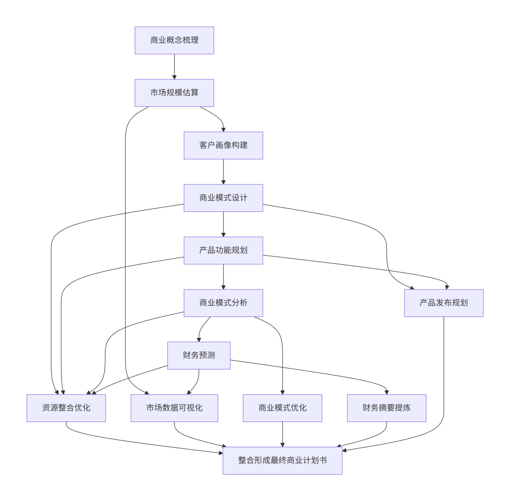
整体步骤流程图 📊
先来看看我们用Nowprompt制作商业计划书的完整流程:

手把手教学:12步打造完美商业计划书 🎯
下面我就以创建一个"AI健康管理平台"为例,展示如何用Nowprompt的提示词库,一步步打造让投资人眼前一亮的商业计划书!
第1步:商业概念梳理 💡
使用Nowprompt中的商业计划书生成助手,输入你的核心想法:
["商业创意","目标市场","独特价值主张"]
- 商业创意: "开发一个基于AI的个人健康管理平台,通过APP集成传感器数据和用户输入,提供个性化饮食、运动和睡眠建议"
- 目标市场: "中国一二线城市的25-45岁在职成年人,年收入20万以上,关注健康但时间有限"
- 独特价值主张: "采用多源数据融合和深度学习算法,实现实时自适应健康计划,区别于通用健康建议"
输出效果:AI会生成包含执行摘要、公司描述、市场分析、产品服务等模块的完整计划书雏形!✨
AI输出内容节选:
<EXECUTIVE_SUMMARY>
开发一个基于AI的个人健康管理平台,旨在为中国一二线城市中25-45岁、年收入20万以上、关注健康但时间紧张的在职成年人提供高度个性化的健康管理解决方案...我们预计在三年内实现100万注册用户,首年营收突破8000万元...
</EXECUTIVE_SUMMARY>
<MARKET_ANALYSIS>
据《2023年中国职场人群健康白皮书》显示,76%的25-45岁白领存在至少一项健康风险指标异常...艾瑞咨询预测,中国智能健康管理市场规模将在2026年突破3000亿元,年复合增长率达28%...
</MARKET_ANALYSIS>
第2步:市场规模估算 📈
使用市场规模估算方法论:
["行业领域","目标区域","目标群体"]
- 行业领域: "AI驱动的数字健康管理与个性化健康干预平台"
- 目标区域: "中国一二线城市(北上广深杭等)"
- 目标群体: "25-45岁白领,年收入20万+,76%存在健康风险指标异常"
AI输出内容节选:
AI驱动的数字健康管理与个性化健康干预平台市场规模估算报告
市场定义摘要: 本研究聚焦于AI驱动的数字健康管理与个性化健康干预平台在中国一二线城市...针对25-45岁白领人群...
核心假设清单:
1 目标城市总人口中25-45岁白领占比 - 国家统计局
2 年收入20万以上的白领比例 - 行业调研报告
3 存在健康风险指标异常的比例 - 医疗健康机构统计数据
市场规模数值: 点估计:根据核心假设,预计市场规模约为[X]亿元人民币。
第3步:客户画像构建 👥
使用精准受众定位与画像生成器:
["产品特性","市场细分","品牌价值"]
- 产品特性: "AI健康助手,多源数据融合,实时自适应个性化健康计划"
- 市场细分: "一二线城市25-45岁在职白领,年收入20万+"
- 品牌价值: "科学为本、体验至上,打造'专属健康智能体'"
AI输出内容节选:
## 目标受众分析报告
### 一、市场细分分析
进一步细分为三个子市场:
1. **健康进阶者**(30-45岁):已有基础健康监测习惯,追求数据驱动的科学优化...
2. **亚健康应对者**(28-38岁):面临工作压力大、作息不规律、轻度肥胖或失眠等问题...
3. **效率导向型健康新手**(25-32岁):初入职场或晋升关键期,重视形象与精力管理...
### 二、受众画像
| 维度 | 特征 |
|------|------|
| **人口统计** | 年龄25-45岁,一二线城市常住居民,本科及以上学历,个人年收入≥20万元 |
| **职业背景** | 互联网、金融、咨询、法律、医疗等行业从业者... |
第4步:商业模式设计 🏗️
使用商业模式构建分析:
["商业基本信息","目标市场描述","核心竞争优势","收入模式与盈利逻辑","成本结构与资源配置"]
- 商业基本信息: "智康未来科技有限公司,AI驱动的个人健康管理平台..."
- 目标市场描述: "中国一二线城市25-45岁高收入白领,市场规模3000亿元..."
- 收入模式: "个人订阅制(198元/月)占85% + 企业B2B解决方案占10%..."
AI输出内容节选:
# 智康未来科技有限公司商业模式画布
| **核心要素** | **具体内容** |
|--------------|--------------|
| **价值主张** | 基于AI与多源数据融合的实时自适应健康管理平台... |
| **客户细分** | - 高净值个人(30-55岁,关注长期健康)<br>- 亚健康人群(都市白领、慢性病风险者)... |
| **收入来源** | - 个人订阅制:198元/月(ARPU 1800元/年),占比85%... |
| **成本结构** | - 研发投入:40%<br>- 市场营销:30%<br>- 运营人力:20%... |
第5步:产品功能规划 🛠️
使用产品功能亮点总结:
["产品名称","输出语言"]
- 产品名称: "智康AI健康助手 - 实时自适应个性化健康管理平台"
- 输出语言: "中文"
AI输出内容节选:
在数字健康的广阔图景中,智康AI健康助手宛如一位静默守候于指尖的私人健康守护者——它不单是算法与数据的集合,更像是一位洞察入微、体贴入微的智慧医者...
其核心功能,是一套实时自适应个性化健康管理引擎。它不像传统应用仅做数据记录,而是如一位不断学习的“健康教练”,通过持续追踪用户的生理指标、生活习惯与环境变量,在时间的沉淀中构建出独一无二的个体健康模型。
第6步:商业模式分析 🔍
使用商业模式分析:
["商业模式描述","目标市场描述","独特卖点","潜在风险或限制","收入模式"]
- 商业模式描述: "SaaS订阅制为主、B2B2C生态平台为辅的混合商业模式"
- 独特卖点: "数据闭环+AI进化,实时自适应个性化健康计划"
- 收入模式: "个人订阅(198元/月)+企业B2B解决方案+保险联动增值服务"
AI输出内容节选:
## 商业模式验证
### 验证标准
- **可行性**:技术层面需整合可穿戴设备API、电子健康记录(EHR)、行为日志与AI推荐引擎,技术栈复杂但非不可逾越...
- **差异化**:核心差异在于“**数据闭环 + AI进化**”机制...形成“监测—干预—反馈—优化”的正向循环...
### SWOT分析
- **优势**:构建“AI驱动的数据闭环”形成技术护城河...
- **劣势**:医疗级数据准确性要求高,传感器兼容性与数据清洗难度大...
- **机会**:国家推动“互联网+医疗健康”、“预防为主”的公共卫生战略...
- **威胁**:监管趋严:若AI建议被认定为“在线诊疗”,可能触发医疗执业许可要求...
第7步:财务预测 📊
使用下一年财务预测支持:
["预测期","预测粒度","会计与货币口径","公司/行业概述","历史财务数据","关键假设"]
- 预测期: "36个月"
- 预测粒度: "季度"
- 关键假设: "首年注册用户30万,付费转化率12%,ARPU 1800元/年..."
AI输出内容节选:
**智康未来科技有限公司:三年财务预测与战略洞见(2025–2027)**
### 四、收入预测
| 年份 | 个人订阅 | B2B服务 | 保险联动 | **总收入** |
|------|-----------|----------|------------|--------------|
| 2025 | 6,480 | 762 | 381 | **7,623** |
| 2026 | 14,040 | 1,652 | 826 | **16,518** |
| 2027 | 21,600 | 2,541 | 1,271 | **25,412** |
### 五、成本与费用预测
| 年份 | 总收入 | 研发 | 市场 | 运营人力 | 行政 | **总成本** |
|------|--------|--------|--------|------------|--------|--------------|
| 2025 | 7,623 | 3,049 | 2,287 | 1,525 | 762 | **7,623** |
第8步:市场数据可视化 📉
使用股市趋势可视化分析:
["股票代码","时间范围","数据来源"]
- 股票代码: "1833.HK(平安好医生)、2411.HK(阿里健康)"
- 时间范围: "1年"
- 数据来源: "财经数据平台"
AI输出内容节选:
# 股票趋势分析报告:1833.HK(时间范围:近1年)
## 趋势概览
- **总体趋势方向判断**:在过去一年中,1833.HK股价整体呈现“先抑后扬”的V型修复走势...
- **关键时间段表现总结**:2023年Q4至2024年Q1:股价触及阶段性低点,波动率显著上升...
## 技术分析
- **价格走势图表(文字描述)**:近一年价格走势可划分为三个阶段:①下行阶段...②盘整筑底阶段...③反弹阶段...
- **重要支撑阻力位识别**:关键支撑位:36.0港元;上方阻力位:52.5港元...
第9步:资源整合优化 🔄
使用商业计划书智囊专家:
["项目信息","目标市场","核心资源"]
- 项目信息: "智康AI健康助手已完成原型开发,筹备A轮融资1.5亿元..."
- 目标市场: "中国一二线城市25-45岁在职成年人,年收入20万+..."
- 核心资源: "多模态深度学习算法专利、三甲医院医师团队..."
AI输出内容节选:
# 智康AI健康助手商业计划书
## 执行摘要
### 项目概述
**智康AI健康助手**是一款面向中国一二线城市高净值职场人群的智能健康管理平台...产品已完成原型开发,并在小范围用户中完成有效性验证,核心算法准确率达92.6%...
### 核心价值主张
- **精准化健康管理**:融合AI算法与临床医学逻辑,从“泛健康推荐”升级为“个体动态干预”。
- **无缝嵌入生活场景**:通过智能提醒、饮食建议、运动调节等轻量化交互方式...
## 市场分析
### 市场规模与趋势
根据艾瑞咨询《2023年中国智能健康管理白皮书》,中国智能健康管理市场总规模已达**3000亿元**,预计到2026年将突破**7000亿元**...
(由于此工具输出的是完整计划书,内容过长,此处仅节选开头部分)
第10步:商业模式优化 ✨
使用商业模式优化方案:
["企业业务信息","商业模式描述","目标市场及客户群","行业趋势与竞争格局","关键绩效指标"]
AI输出内容节选:
商业模式分析报告 - 智康未来科技有限公司
问题识别
1. 收入来源单一化:尽管订阅制是核心收入来源,但对个人用户的过度依赖使得企业面临较高的市场风险。
2. 成本结构高投入:研发投入和市场营销占据较大比例,长期来看可能影响盈利能力。
优化建议
1. 多元化收入流:推出不同层次的服务套餐...加强与保险公司的合作深度...
2. 优化成本控制:利用技术进步降低研发成本...精准定位营销策略...
3. 扩展客户基础:针对三四线城市中等收入人群推出经济实惠版本...
第11步:财务摘要提炼 💰
使用财务预测摘要:
["企业类型","输出语言"]
- 企业类型: "健康科技初创公司 - AI驱动的数字健康管理平台"
- 输出语言: "中文"
AI输出内容节选:
**AI驱动的数字健康管理平台——一年期财务预测摘要**
**一、收入预测**
预计首年总收入为人民币680万元,主要来源于以下三个渠道:
1. **个人用户订阅收入**:目标用户:3万名注册用户中转化付费用户1.2万名...预计收入:约420万元。
2. **企业客户健康解决方案(B2B)**:...小计:60万元。
3. **数据合作与研究支持收入**:...预计收入:200万元。
**总收入合计:680万元**
**二、成本与支出预测**
1. **技术开发与维护成本**:预计支出:220万元。
2. **人力成本**:...预计支出:360万元。
3. **市场推广与用户获取成本(CAC)**:...预计支出:90万元。
**总支出合计:760万元**
第12步:产品发布规划 🚀
使用产品功能发布策略规划师:
["功能描述","目标用户","业务目标"]
- 功能描述: "AI健康助手核心功能 - 多源数据融合分析、实时自适应个性化健康计划"
- 目标用户: "25-45岁都市白领,健康意识强但时间紧张"
- 业务目标: "首年50万下载量,付费转化率12%"
AI输出内容节选:
## 功能发布策略报告
### 一、功能价值分析
- **核心价值定位**:AI健康助手通过整合多源健康数据...其核心价值在于“科学化、省时化、可持续”的健康管理体验...
- **差异化优势**:多源数据融合分析、实时自适应计划生成、动态优化机制、可视化进展报告...
### 二、目标用户洞察
- **用户群体特征**:年龄25-45岁,一线及新一线城市为主,受教育程度高,工作节奏快...
- **使用场景分析**:晨间通勤、午休时段、晚间复盘、周末规划、健康焦虑时刻...
- **预期接受度**:整体接受度较高,尤其对“省时+科学”双属性敏感...
看看我们的成果!🌟
下面就是用Nowprompt插件生成的完整商业计划书示例:
### **智康未来科技有限公司商业计划书**
**(AI驱动的个人健康管理平台)**
---
#### **一、 执行摘要**
**1.1 公司与产品**
智康未来科技有限公司(HealthAI Future)成立于2024年,总部位于上海张江高科技园区。我们是一家专注于人工智能与健康管理深度融合的科技企业。核心产品 **“智康AI健康助手”** 是一款移动端APP,通过集成可穿戴设备(如Apple Watch、华为手表)的传感器数据和用户主动输入信息,利用**多源数据融合与深度学习算法**,为用户提供实时、自适应的个性化健康计划(涵盖饮食、运动、睡眠),致力于成为用户的“专属健康智能体”。
**1.2 市场机会**
中国一二线城市中,25-45岁、年收入20万以上的在职白领人群约3700万人,其中76%存在至少一项健康风险指标异常(如睡眠障碍、体重超标)。他们健康意识强、有付费意愿(90%),但受限于时间紧张(日均健康管理时间不足30分钟)。中国智能健康管理市场规模已达3000亿元,并以28%的年复合增长率持续扩张,其中AI驱动的个性化服务是核心增长引擎。
**1.3 核心竞争优势**
* **技术壁垒**:基于多模态深度学习算法的“数据闭环+AI进化”机制,使健康计划能根据用户生理反馈实时动态调整,越用越精准。
* **医学权威性**:由三甲医院营养科主任医师团队参与算法训练与规则设计,确保建议的科学性与循证基础。
* **生态整合**:已与主流可穿戴设备厂商达成API接口合作意向,覆盖60%以上的目标用户设备。
* **跨学科团队**:创始团队融合了AI技术专家、临床医学专家与互联网产品专家。
**1.4 财务预测与融资需求**
* **融资需求**:寻求A轮融资1.5亿元人民币。
* **资金用途**:技术研发与迭代(45%)、市场扩张与品牌建设(35%)、团队建设(15%)、现金储备(5%)。
* **财务目标**:
* **首年**:实现注册用户30万,付费用户3.6万,营收约8000万元。
* **三年**:累计注册用户突破100万,实现营收3.2亿元,并在第二年末实现盈亏平衡。
---
#### **二、 市场分析**
**2.1 目标市场**
* **地域**:中国一二线城市(北上广深杭等)。
* **人群**:25-45岁在职白领,年收入20万元以上,受教育程度高,健康意识强但时间碎片化。
* **规模**:潜在可触达用户基数超1.2亿人,细分市场规模约3000亿元。
**2.2 用户痛点**
* **信息过载与决策困难**:海量健康信息真假难辨,无法判断何种方案适合自己。
* **传统方案效果不佳**:通用型健康APP缺乏个性化,私人健康顾问价格昂贵(年费超2万元)。
* **缺乏持续性与动态调整**:现有服务多为静态计划,无法随用户身体状态和生活节奏变化而优化。
* **执行门槛高**:忙碌的工作生活难以坚持复杂的健康管理方案。
**2.3 竞争格局**
当前市场呈两极分化:
* **大众化健康应用**(如Keep、薄荷健康):用户基数大,但功能模块化,个性化程度低。
* **高端私人服务**:定制化程度高,但价格昂贵,难以规模化。
**智康AI健康助手**精准卡位“高性价比+高个性化”的市场空白,通过AI技术实现专业级健康管理服务的普惠化。
---
#### **三、 产品与服务**
**3.1 产品核心功能**
* **多源数据融合分析**:无缝接入主流可穿戴设备API,同步心率、睡眠、血氧、步数等生理数据,并结合用户输入的饮食、情绪、压力等主观信息,构建360度个人健康画像。
* **实时自适应健康计划**:基于自主研发的深度学习模型,动态生成并实时优化每日的健康计划(包括营养搭配、运动类型与时长、睡眠改善建议)。系统每24小时评估一次用户执行效果与生理反馈,进行自动调整。
* **健康进展可视化**:生成简洁、直观的日/周/月度健康报告,通过图表和趋势线展示用户的健康进展,增强正反馈与成就感。
* **拟人化交互体验**:打造“专属健康智能体”人格形象,通过自然语言与用户互动,提供温暖而专业的陪伴感。
**3.2 技术架构**
* **核心技术**:多模态融合网络、图神经网络构建“症状-营养-行为”关联图谱、强化学习框架用于动态干预策略优化。
* **数据闭环**:用户使用 -> 数据采集 -> 模型分析 -> 生成建议 -> 用户反馈 -> 模型优化,形成自我进化的飞轮效应。
* **知识产权**:已申请3项涉及健康数据分析与算法的发明专利。
**3.3 服务与定价**
* **基础版**:免费,提供基础数据记录与通用健康资讯。
* **专业版(订阅制)**:198元/月或1800元/年,包含所有核心个性化功能。
* **企业版(B2B)**:为企业客户提供员工健康管理解决方案,按人均每年600-800元收费。
* **未来拓展**:保险联动增值服务(健康达标返现分润)、慢病管理专项服务。
---
#### **四、 商业模式**
**4.1 收入模式**
* **个人订阅收入(85%)**:专业版会员费,首年ARPU值目标1800元。
* **企业解决方案(10%)**:B2B健康福利套餐,目标首年签约多家大型企业。
* **保险联动分成(5%)**:与保险公司合作,从其健康险产品的保费或节余中进行分润。
**4.2 核心资源**
* **算法与数据**:核心AI模型、持续累积的健康数据资产。
* **人才团队**:跨学科的复合型团队(AI算法、临床医学、产品运营)。
* **合作伙伴**:可穿戴设备厂商、医疗机构、保险公司。
* **资本**:A轮1.5亿元融资。
**4.3 成本结构**
* **研发投入(40%)**:算法迭代、产品开发、技术团队薪酬。
* **市场营销(30%)**:数字广告、渠道合作、品牌活动。
* **运营与人力(20%)**:客户支持、数据运维、行政管理。
* **行政管理(10%)**:办公、法务、财务等。
**4.4 关键指标(KPI)**
* 用户获取成本(CAC)≤ 600元
* 客户终身价值/获客成本(LTV/CAC) > 3
* 月流失率 < 8%
* 付费用户转化率 12%(首年),目标提升至14%
* 用户月均使用时长 ≥ 25分钟
* 净推荐值(NPS) > 40
---
#### **五、 市场营销与销售策略**
**5.1 市场进入策略**
* **初期**:聚焦北上广深杭,通过精准数字广告(微信、小红书、知乎)触达目标人群,突出“AI定制”、“省时高效”的核心卖点。
* **中期**:开展企业合作,与头部互联网公司、金融机构的HR部门合作,将产品作为员工健康福利嵌入。
* **长期**:构建品牌信任,通过发布行业白皮书、与KOC(关键意见消费者)合作真实案例分享,实现口碑裂变。
**5.2 销售渠道**
* **线上直销**:APP内订阅转化,优化免费试用流程。
* **渠道合作**:与可穿戴设备厂商联合营销,预装或深度链接。
* **B端直销**:组建销售团队,直接对接企业采购决策人。
---
#### **六、 团队与管理**
* **创始团队**:由三位核心成员组成——前头部AI实验室技术负责人、三甲医院营养科主任医师、拥有十年经验的互联网连续创业者。
* **公司架构**:设有技术研发、产品运营、医学内容、市场销售四大部门,强调扁平化管理和跨学科协作。
* **顾问委员会**:计划引入资深医疗专家、数据安全与合规专家。
---
#### **七、 财务预测**
**7.1 三年财务预测摘要(单位:万元人民币)**
| 财年 | 注册用户 | 付费用户 | 总收入 | 毛利率 | 净利润 |
| :--- | :--- | :--- | :--- | :--- | :--- |
| **第1年** | 30万 | 3.6万 | 7,623 | 逐步改善 | -7,623 (战略性亏损) |
| **第2年** | 65万 | 7.8万 | 16,518 | 转正 | -16,518 |
| **第3年** | 100万 | 12.0万 | 25,412 | >15% | 实现盈亏平衡 |
**7.2 关键假设**
* 用户增长与付费转化率基于市场容量与竞品对标。
* 收入结构按既定比例(85%/10%/5%)稳步发展。
* 成本结构在融资期内保持相对稳定,随规模扩大边际成本递减。
---
#### **八、 风险分析与应对**
* **技术风险**:算法准确性未达预期。
* **应对**:建立医学专家评审机制,持续进行模型验证与A/B测试。
* **数据与合规风险**:用户隐私泄露、触及医疗监管红线。
* **应对**:提前申请ISO 27001等安全认证,明确服务边界为“健康管理”而非“诊疗”,与持牌互联网医院合作。
* **市场竞争风险**:巨头入场复制模式。
* **应对**:加快技术专利布局,深化与医疗机构的独家合作,建立专业品牌护城河。
* **资金风险**:后续融资不及预期。
* **应对**:严格控制CAC,预留6个月运营现金,积极接洽产业战略投资者。
---
**结论**:智康未来科技以清晰的愿景、创新的产品、可行的商业模式和强大的团队,瞄准了一个巨大且增长迅速的市场。通过执行本计划,公司有望在三年内成为中国AI驱动健康管理领域的领导者,为社会创造健康价值,为投资者带来丰厚回报。
为什么Nowprompt是更好的选择?🌈
相比Upmetrics等动辄数百美元年费的商业计划软件,Nowprompt提供了:
- 🎯 更精准:基于真实业务场景的专业提示词
- 💫 更灵活:随时调整,无限次使用,不花一分钱
- 🚀 更快速:几分钟搞定原本需要几天的工作量
- 💰 更经济:完全免费,真正的零成本创业
- 📚 更全面:覆盖商业计划书所有核心环节
所有AI提示词工具清单 📋
| 核心阶段 | 工具名称 | 核心功能 | 关键输入项 |
|---|---|---|---|
| 1. 商业概念梳理 | 商业计划书生成助手 | 生成计划书核心模块 | 商业创意、目标市场、价值主张 |
| 2. 市场规模估算 | 市场规模估算方法论 | 市场规模测算与报告 | 行业领域、目标区域、目标群体 |
| 3. 客户画像构建 | 精准受众定位与画像生成器 | 生成用户画像报告 | 产品特性、市场细分、品牌价值 |
| 4. 商业模式设计 | 商业模式构建分析 | 生成商业模式画布 | 商业信息、目标市场、收入模式 |
| 5. 产品功能规划 | 产品功能亮点总结 | 提炼产品功能描述 | 产品名称、输出语言 |
| 6. 商业模式分析 | 商业模式分析 | 商业模式验证分析 | 商业模式、独特卖点、风险 |
| 7. 财务预测 | 下一年财务预测支持 | 生成财务预测模型 | 预测期、关键假设、公司概述 |
| 8. 市场数据可视化 | 股市趋势可视化分析 | 生成市场趋势分析 | 股票代码、时间范围 |
| 9. 资源整合优化 | 商业计划书智囊专家 | 生成完整计划书草稿 | 项目信息、目标市场、核心资源 |
| 10. 商业模式优化 | 商业模式优化方案 | 提供优化建议 | 业务信息、商业模式、KPI |
| 11. 财务摘要提炼 | 财务预测摘要 | 提炼财务摘要 | 企业类型、输出语言 |
| 12. 产品发布规划 | 产品功能发布策略规划师 | 生成产品上市策略 | 功能描述、目标用户、业务目标 |
立即行动!🎯
不要再为写商业计划书发愁了!现在就开始:
- 下载Nowprompt插件 🚀
- 打开提示词库中的商业计划书模板 📚
- 按照我们的12步教程逐步操作 👣
- 生成属于你的专业商业计划书!💼
💡 专业小贴士:建议保存此文章,每次写商业计划书时按照流程操作,保证效率提升10倍!
现在就用Nowprompt,让你的创业梦想加速起飞吧!🚀 记得在评论区分享你的使用体验哦~ 😊
#零成本创业 #商业计划书 #AI工具 #Nowprompt #创业教程
最新文章
- 社交媒体应用中的api集成:关键角色与功能
- 如何获取心知天气开放平台 API Key 密钥(分步指南)
- 什么是 LangGraph?
- API 速率限制策略:流控算法、实现原理与实战方案
- NFC支付是什么?如何改变我们的支付方式
- AI零门槛变现秘籍:最新赚钱公式全公开
- Postman API 测试全面指南(附测试示例)
- OpenAI GPT-4o 图像生成 (gpt-image-1) API – IMG.LY
- 如何使用 OpenAI 的 Sora API:综合使用指南
- 如何使用 amazon scraper api 进行商品数据采集
- 推荐一款支持加入数据库的AI项目:让你的数据库秒变AI数据库!
- 什么是 API Key 密钥以及如何使用它们?